区块链技术应用前景广阔,银行布局区块链的板块分析
区块链技术应用前景广阔,银行布局区块链的板块分析
1,区块链作为一种技术,我们从来都看好且认为重要;
2,区块链≠ICO,即便是比特币,也只是区块链技术的一种实践,区块链还有很多靠谱实践,比如今天下文中会介绍的银行体系对区块链的应用;
3,当前宽幅波动的虚拟货币价格,与其说体现了“币”值,不如说是运用区块链技术达成了“博傻”,而“博傻”的成功第一要诀并不因为技术带来新型货币组织体系,而更是依靠有没有资金来炒作,或,有没有傻瓜来接棒;
4,对于市场上还打着区块链幌子的骗子,我从不怀疑只要傻子够用骗子总会有市场,就像我也从不怀疑,只要把时间轴拉得足够长,骗子玩什么、最终就会被什么玩死。
总体来看银行布局区块链都在哪些板块,“愉见财经”观察到的是,集中在底层开源平台、供应链金融、票据业务板块。
天风证券研报分析,银行(包括全球银行业)在资产业务、中间业务和跨境业务三大方面开始进行区块链布局:
一是贸易领域银行业务:比如,16家核心商业银行已经加入其全球支付创新项目 SWIFT gpi,逐步开展跨境银行支付项目;2017 年7月,民生、中信银行合作打造的、基于区块链技术的BCLC系统成功上线;建设银行也在开展国内福费廷与国际保理业务探索。
二是资产业务:在供应链金融领域,农业银行推出“e链贷”平台,向电商供应链的法人客户提供完整的电商融资服务;在土地补偿与抵押贷款领域,国有大行对接“数字雄安”,运用区块链参与新区的土地补偿,代理发放临时占地补偿款;在网贷融资领域,微众银行开发并上线试运行了基于联盟链的联合贷款备付金管理及对账平台,可用于两家银行“微粒贷” 联合贷款的结算与清算。
三是中间业务: 数字票据交易平台,主要包括浙商银行推出的移动数字汇票、江苏银行开发的联盟链“苏银链”; 综合性金融平台浙商银行理财转让条件,包括工行研发自主可控的区块链平台,应用于供应链金融、存证溯源、资产交易与监管审计等多领域; 零售银行业务,比如,光大银行联手中国银联,开发区块链电子签购单系统;江苏银行上线“苏银豆”积分区块链,加强银行积分营销。
未来,天风证券认为,商业银行应在以下四个方面加紧着手布局:
一是积极参与组建银行业的区块链大联盟;
二是深入研究数字货币;
三是力争在多个业务领域积极布局区块链,抢占先发优势;
四是内外并举,开辟金融服务新范式。
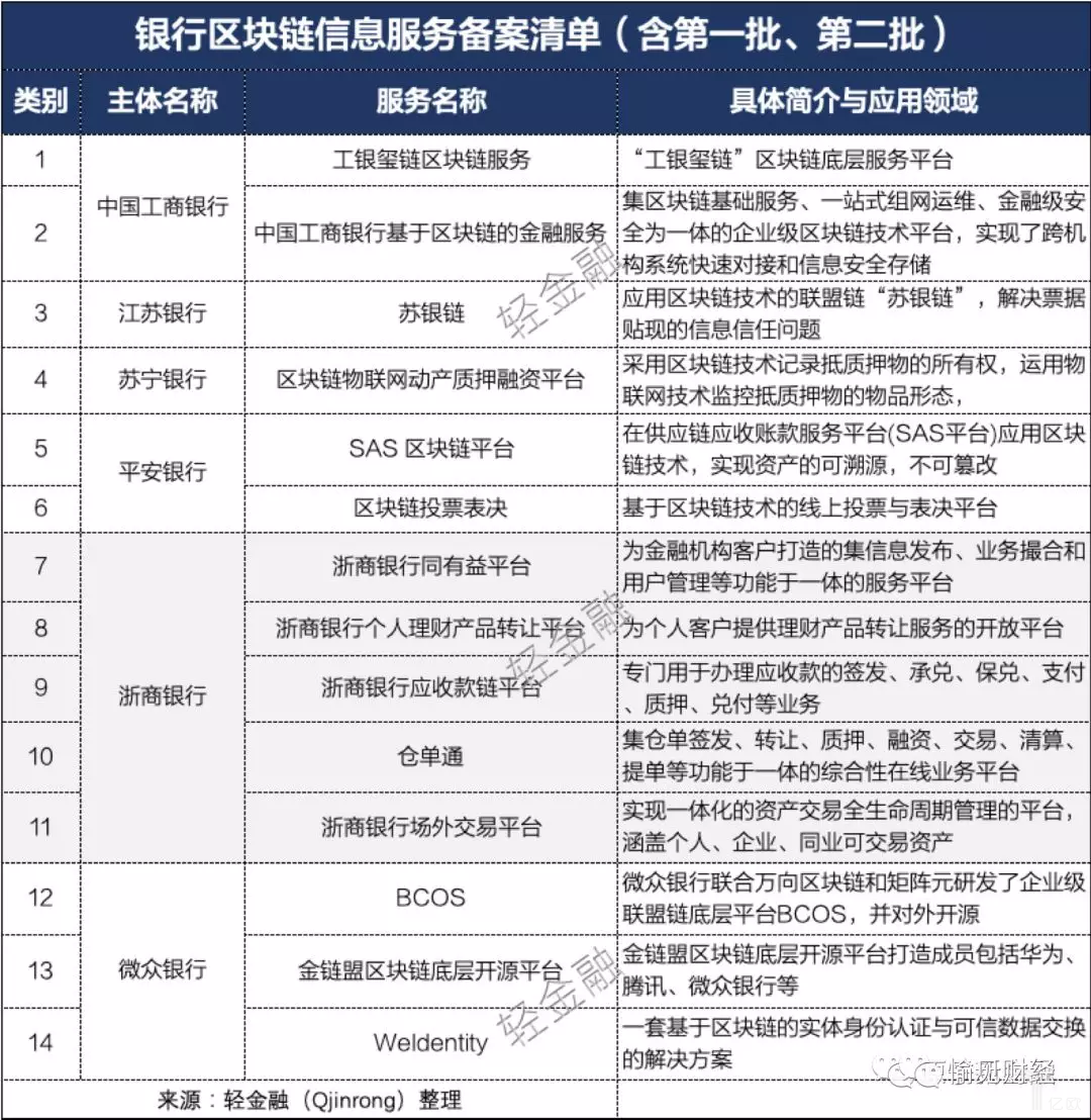
举具体例子。可以从一份备案中窥见商业银行的布局,那就是自2019年2月《区块链信息服务管理规定》实施以来,网信办先后公布的两批《境内区块链信息服务备案编号》,合计一共500多个服务备案。从这里面可以找到6家商业银行公布的14个区块链服务。
公众号“轻金融”也对这6家备案银行的业务进行了具体拆解,如下:

工行
作为备案的唯一大行,工行备案了工银玺链区块链服务和中国工商银行基于区块链的金融服务。据“轻金融”了解,“工银玺链”是基于区块链技术的底层,实现了对雄安云平台各银行节点的对接工作。具体来看,工行已经构建了包括区块链平台在内的七大新技术创新平台,其中多是自主研发、业内首创。
从区块链平台来看,工行打造了行业领先的、集区块链基础服务、一站式组网运维、金融级安全为一体的企业级区块链技术平台,实现了跨机构系统快速对接和信息安全存储。
此外,在雄安新区,管委会启动运行的雄安征迁安置资金管理区块链平台,也应用了工行的区块链技术,实现征迁原始档案和资金穿透式拨付的全流程链上管理。工行在雄安的金融科技落地还有很多,例如,拓宽“区块链+”平台,其研发的工程资金管理系统已用于雄安集团及其子公司的大部分项目。
另一个值得提到的案例,是工商银行与贵州省政府联合共建的“脱贫攻坚基金区块链”。通过银行金融服务链和政府扶贫资金行政审批链的跨链整合和信息互信,联合创新共建了一个服务于精准扶贫的区块链平台,实现了扶贫资金管理中的“透明”和“精准”。
平安银行
平安银行备案了SAS 区块链平台和区块链投票表决。
SAS 区块链平台的前身,是平安银行2017年保理云平台的基础上上线的“平安易贝”,针对特定供应链内供销企业提供应收资产管理及交易,大力发展应收账款融资。2017年底,更名为“供应链应收账款服务(简称SAS)平台”。
SAS平台全量应用“平安区块链”四大核心技术,建立多方互信机制,穿透管理底层资产;应用“人工智能+大数据”,对贸易背景的真实性实施智能核验和持续监测。

平安银行在2019年半年报中还提到,不断丰富区块链应用场景,为供应链金融、电子政务、扶贫等业务领域提供区块链解决方案。
浙商银行
浙商银行在2019年3月一口气备案了浙商银行同有益平台、浙商银行个人理财产品转让平台、浙商银行应收款链平台、仓单通、浙商银行场外交易平台等5大平台。
根据浙商银行微讯,这5大平台的应用,小至客户间相互转让一笔理财,大至解决中小企业融资难融资贵,被广泛应用到金融服务中。
1、应收款链平台。这是浙商银行“企业流动性服务”三大平台之一。采用“区块链+供应链金融”的模式,盘活了原本流动性较差的应收账款资产,为供应链核心企业及其成员单位、上下游企业等提供拓展了创新型融资渠道。
2、仓单通平台。这是浙商银行与浙江石油化工交易中心、中化兴中石油转运(舟山)有限公司联手打造的全国首个油品交易区块链仓单通平台,实现了快捷仓单签发、便利仓单转让、特色质押融资以及高效提单取货等四大基本功能。
3、个人理财转让平台。个人理财转让平台是基于区块链技术开发的,为个人客户提供理财产品转让服务的开放平台。客户可以购买或转让浙商银行发行的银行理财产品,且所有交易行为都运用区块链技术进行记录,交易数据可追溯。
4、同有益平台。同有益平台于2018年1月由浙商银行携手350多家金融机构共同发起,是立足于浙商银行“平台化服务银行”定位,依托互联网、区块链等新兴技术,为金融机构客户打造的集信息发布、业务撮合和用户管理等功能于一体的服务平台。
5、场外交易平台。平台作为全行债权、物权和存单等资产交易门户入口,运用区块链技术区块链技术应用前景广阔,银行布局区块链的板块分析,实现应收账款、仓单和存单等资产种类交易;对接浙商银行各类可交易资产,支持资产证券化管理。
江苏银行
在全国城商行中,江苏银行率先选择“区块链”技术作为推动金融产品创新的突破口,“苏银链”跨行贴现业务区块链交易平台成功上线浙商银行理财转让条件,提高了信息透明度,降低了融资成本。
江苏银行自主设计开发的“物联网智能贷后监控预警平台”,也依托苏银链,将物联网工控信号数据同步至贷后监控预警平台,监控平台对仓储监控数据进行实时分析、核对,及时发现质押物的异常出入库行为。
微众银行
微众银行备案了BCOS、金链盟区块链底层开源平台和WeIdentity等3个平台。BCOS是微众银行、万向区块链、矩阵元三方共同研发的区块链底层技术平台,现已完全开源,为行业提供了通用的底层技术;金链盟区块链底层开源平台也是定位于金融领域的区块链底层平台,由金链盟开源工作组协作打造区块链技术应用前景广阔,银行布局区块链的板块分析,其成员包括华为、腾讯、微众银行等。WeIdentity是实体身份标识与可信数据解决方案,2019 年 2 月,微众银行与澳门政府设立的澳门科学技术发展基金签署合作协议,合作的首个项目即是将 WeIdentity 应用于对澳门居民的培训证书进行实时认证。
苏宁银行
苏宁银行备案了区块链物联网动产质押融资平台。
2018年9月,苏宁银行成功开发出基于区块链和物联网技术的动产质押融资平台。依托区块链技术,大宗货物出入库记录在该平台上可以实时查看。








