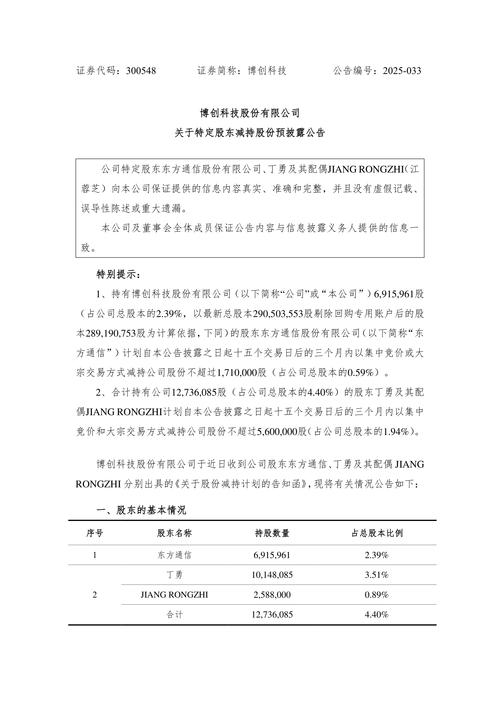
2025 年 A 股股东减持频繁,单日超 20 家公司发相关公告
<{股票配资}>2025 年 A 股股东减持频繁,单日超 20 家公司发相关公告{股票配资}>
2025年1月中旬2025a股有多少家股票停盘,A股市场多家公司遭股东减持的信息频现。据新京报贝壳财经记者不完全统计,1月10日,A股上市公司累计发布了10多份与股东减持相关的公告,1月13日和14日2025 年 A 股股东减持频繁,单日超 20 家公司发相关公告,A股上市公司分别发布了20多份与股东减持相关的公告。
另据东方财富数据,2024年A股被减持的上市公司数量和减持金额,都显著低于2023年。2024年,超过1100家A股上市公司遭重要股东减持,减持总额超过1300亿元。
有业内人士指出,合理的减持有助于市场资金的流动性和资源配置,从长期来看,不会对整体市场趋势产生根本性影响。但如果大规模的减持集中出现,可能会在短期内对市场资金面造成一定压力,尤其是对于一些小盘股和高估值股票,影响更为明显。
A股股东减持“抬头”?
单日超20家公司发减持相关公告
东方财富数据显示,仅1月14日一天,便有20多家A股上市公司发布与减持相关的公告,其中包括预披露减持规划、减持进展、减持已完成等多种情况,减持主体有实际控制人、控股股东、股东、董监高等类型。
公告显示,小米科技于2025年1月14日在深圳证券交易所交易系统通过集中竞价的方式减持东易日盛无限售流通股23200股,减持均价为4.63元/股,占东易日盛总股本的0.0055%。本次权益变动后,小米科技持有东易日盛股份比例降至5%以下,不再为东易日盛持股5%以上的股东。
1月14日晚间,和胜股份发布公告称,其控股股东、实际控制人李建湘计划自本公告披露之日起15个交易日后的3个月内以集中竞价或大宗交易方式减持公司股份(根据相关规定禁止减持的期间除外)数量不超过股(即不超过公司总股本的3%)。
对A股上市公司遭股东减持的现象,中国企业资本联盟副理事长柏文喜告诉记者,从对市场影响的角度来看,股东减持通常会引发市场对相关公司股价的担忧,导致短期内股价的波动;当减持行为过于频繁时,可能引发市场担忧甚至恐慌,进一步加剧股价下跌;投资者往往对大股东的减持行为保持高度敏感,这可能会影响他们对公司未来发展的信心,进而导致抛售行为,引发市场情绪的不稳定。不过,也有一些投资者在观察到大股东减持的消息之后,选择在此时入场,以期望在后续的市场波动中寻找投资机会。
“合理的减持有助于市场资金的流动性和资源配置,从长期来看,不会对整体市场趋势产生根本性影响。但如果大规模的减持集中出现,可能会在短期内对市场资金面造成一定压力,尤其是对于一些小盘股和高估值股票,影响更为明显。”柏文喜说。
去年超千家A股上市公司遭重要股东减持
中金公司股东套现数十亿元
东方财富数据显示,2024年,超过1100家A股上市公司遭重要股东减持,减持总额超过1300亿元。


2024年A股重要股东增减持情况,图片来自东方财富。
具体来看,2024年,有670家A股上市公司遭大股东减持,其中5家上市公司在一年内遭大股东减持的次数超过了20次。
从减持股份数量来看2025 年 A 股股东减持频繁,单日超 20 家公司发相关公告,中金公司、永辉超市等公司的大股东在2024年减持数量较多。
公告显示,2024年1月11日至2024年4月10日期间,中金公司的股东海尔集团(青岛)金盈控股有限公司(简称:海尔金盈)通过大宗交易方式减持9651.7万股中金公司的A股股份,减持金额约为30.17亿元。
2024年8月16日至11月14日期间,海尔金盈通过大宗交易方式减持6229.01万股中金公司A股股份,减持金额约为22.73亿元;通过集中竞价交易方式减持4373.62万股中金公司A股股份,减持金额约为15.6亿元。
2024年4月16日至2024年7月12日期间,永辉超市股东宿迁涵邦投资管理有限公司通过集中竞价交易方式减持9075.03万股永辉超市的股份,减持金额约为2.31亿元。2024年7月8日至2024年9月30日期间,永辉超市股东北京京东世纪贸易有限公司通过大宗交易的方式减持约1.03亿股永辉超市的股份,减持金额约为2.14亿元。
新规发威
强化对股东减持行为监管
东方财富数据显示,从2024年的A股减持情况来看,无论是从被减持上市公司数量还是减持金额,都显著低于2023年。2024年A股市场的重要股东减持行为显著减少,这一变化主要得益于监管层出台的一系列新规。
2024年1月,在证监会举行的新闻发布会上,证监会上市公司监管司司长郭瑞明表示:“2023年8月27日,证监会在充分听取市场建议的基础上,进一步规范股份减持行为,要求破发、破净或分红不达标的上市公司,其控股股东、实际控制人不得通过二级市场减持;同年9月26日,两所发布配套业务通知,进一步明确了执行口径。这些规定主要是进一步严控控股股东、实际控制人减持,督促其专注公司经营,提高回报投资者的能力和水平。”
2024年5月24日,证监会发布《上市公司股东减持股份管理暂行办法》《上市公司董事、监事和高级管理人员所持本公司股份及其变动管理规则》2025a股有多少家股票停盘,自发布之日起施行。证监会将持续强化对股东减持行为的监管,严厉打击、从严惩处违规减持行为,维护市场交易秩序。
2024年10月18日,在2024金融街论坛年会上,证监会主席吴清表示:“近期,市场比较关注股东减持问题,从客观数据来看,无论是过去一年,还是(2024年)9月下旬以来,上市公司并没有出现扎堆减持和大量违规减持现象。针对个别公司违规减持问题,证监会和交易所都立刻采取了措施,进行了严肃处理。减持是股东权利,正常的减持应予以支持,但对违规减持、绕道减持,必须坚决予以处理,责令购回、上缴价差,并承担相应的责任。”
“下一步,针对上市公司大股东、实控人的持股、资金和信息优势,我们将强化发行上市、信息披露、股份减持、退市等全链条监管,加强对大股东等‘关键少数’行为的必要约束,有效维护中小投资者合法权益,让融资更规范、投资更安心。” 吴清说。
新京报贝壳财经记者 阎侠 编辑 陈莉 校对 柳宝庆








