恒勃股份中签号码公布!这些尾数对应的投资者中签啦
<{股票配资}>恒勃股份中签号码公布!这些尾数对应的投资者中签啦{股票配资}>
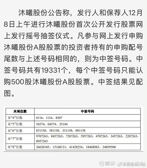
证券时报•数据宝据交易所网站消息,6月7日晚间恒勃股份( )公布网上发行中签结果。凡参与本次网上发行的投资者持有的申购配号尾数与以下号码相同的,则为中签号码。中签号码共有23173个,每个中签号码只能认购500股公司股票。
本次发行总量为2588.00万股,发行价为35.66元富祥股份的中签号码,其中,网上最终发行量为1158.65万股,占本次发行总量的44.77%,网上发行最终中签率为0.%。
末尾位数中签号码
末“4”位数
4534,9534
末“5”位数
07441,27441,37188,47441,67441,87441
末“6”位数
,
末“7”位数
,,,
末“8”位数

网上投资者申购新股中签后恒勃股份中签号码公布!这些尾数对应的投资者中签啦,应及时缴款,确保资金账户在6月8日终有足额的新股认购资金。若连续12个月内累计出现3次中签后未足额缴款的情形时富祥股份的中签号码恒勃股份中签号码公布!这些尾数对应的投资者中签啦,自结算参与人最近一次申报其放弃认购的次日起6个月内不得参与新股、存托凭证、可转换公司债券、可交换公司债券网上申购。
注:本文系新闻报道,不构成投资建议,股市有风险,投资需谨慎。
新股追踪
中签号、缴款








