基金分红方式及条件介绍,红利再投资收益怎么算你知道吗?
<{股票配资}>基金分红方式及条件介绍,红利再投资收益怎么算你知道吗?{股票配资}>
基金分红风头正盛,继有ETF打出“月月可分红”,最近又出现某ETF上市四天即公告分红……基金分红为何这么火?
所谓基金分红,就是将基金收益的一部分以现金或者再投资(折算为基金份额)的形式派发给基金投资人。由于并不需要投资者做赎回操作,就有现金到账(如现金分红),很多投资者误以为基金分红是基金收益之外的额外收益。其实这部分收益原来就是基金单位净值的一部分。
关于基金分红还有哪些知识点,一起来看。
基金分红的方式和条件
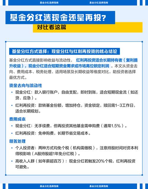
目前基金分红主要有两种方式:现金分红和红利再投资,分别对应以现金或折算成基金份额的形式派发给投资者。
根据相关规定,基金分红需要满足以下条件:
1、基金投资当期不能出现亏损;
2、基金当年的收益弥补完以前年度亏损后,才可以进行分红。
3、基金分红除权后的单位净值不能低于面值。面值通常是指基金发行时的价格,一般是1元。
当然基金是否分红、何时分红,最终还是要看法规的要求和基金合同的约定,在法规和合同没有明确规定的情况下,基金管理人可基于基金管理运作的需要决定是否分红。
分红是额外收益吗?

很多投资者可能会有一个误区,认为基金分红是基金收益之外的一份额外收益。
其实并不是,基金投资者的收益主要体现在基金净值中,基金分红收益也是源于基金净值。当基金分红时,可以理解为基金分红方式及条件介绍,红利再投资收益怎么算你知道吗?,有部分收益“落袋为安”了。基金分红后,基金的单位净值也会随之下降。因此基金投资人并不会因为分红而得到更多的收益,只是将账户部分收益折算成现金或基金份额而已。
有一个典型的羊和羊崽子的故事。
我们将羊比作基金,而羊的价格完全与体重挂钩红利再投资怎么算收益,1元/斤,由此你花费了100元购买了一只100斤的小羊。在不考虑饲养成本(基金管理费等)的情况下,一年后小羊长大变成了150斤,他的价格涨到150元,你的收益是50元;原来小羊怀孕了,不久后生下一只10斤的羊崽子(基金分红),价值10元,而小羊的价格变成了140元,你的收益还是50元。
股票股息率vs.指数股息率vs.基金分红
其实相对于基金分红,股票分红对投资者的意义要大得多。股票分红才是上市公司实打实拿出经营利润来回馈投资者。
我们都知道股息率对红利策略而言至关重要,红利策略筛选出的资产往往是某个市场中股息率最高的一批股票组合。那么如何理解成份股股息率、指数股息率和基金分红三者的关系。
首先,指数股息率是指数成份股现金股利按照权重加总与个股境内市值按权重加总之间的比率;其次个股现金分红也将计入基金净值,归基金持有人所有,表现为基金相对于标的指数的超额收益部分(或标的全收益指数超额收益率)。
以标普红利ETF()为例基金分红方式及条件介绍,红利再投资收益怎么算你知道吗?,其标的指数标普A股红利指数汇聚了A股100家高股息上市公司,2005年~2023年红利再投资怎么算收益,标普A股红利指数区间累计上涨908.43%;而标普A股红利全收益指数收益率(成份股分红再投资)高达1975.17%。









