中国神华 2017 年申请 A 股股票停牌多久及相关决议情况
<{股票配资}>中国神华 2017 年申请 A 股股票停牌多久及相关决议情况{股票配资}>
本公告乃根据香港联合交易所有限公司证券上市规则第 13.10B 条而做出。
兹载列中国神华能源股份有限公司於 2017 年 8 月 5 日在上海证券交易所网站 () 刊登的「第四届董事会第四次会议决议公告」等文件,仅供参阅。
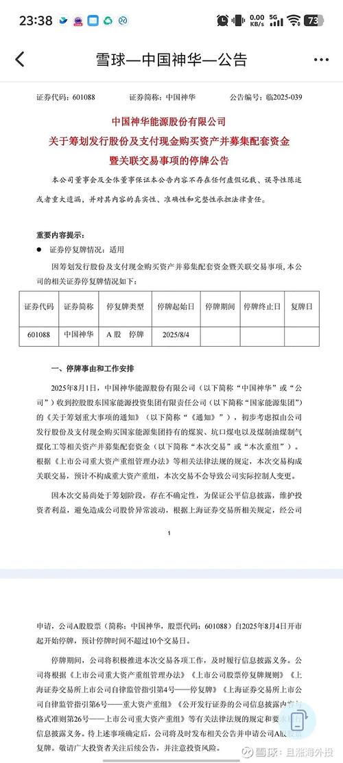
证券代码: 证券简称:中国神华 公告编号:临2017-038
中国神华能源股份有限公司
第四届董事会第四次会议决议公告
中国神华能源股份有限公司(“本公司”或“中国神华”)第四届董事会第四次会议于2017年7月27日以书面方式发出通知,于2017年8月3日以书面审议方式形成决议。会议的召开符合《公司法》等相关法律、行政法规、部门规章和本公司章程的规定。公司董事审议通过如下议案:
一、《关于中国神华申请A股股票继续停牌的议案》
董事会审议并批准:
1、中国神华向上海证券交易所申请A股股票自2017年8月7日起继续停牌至2017年9月4日;
2、授权凌文董事根据监管机构意见处理与停复牌相关的信息披露事宜,包括但不限于准备信息披露文件并进行必要的修改,以及根据重大事项进展情况决定是否提前终止停牌事宜。
关联董事凌文、韩建国、李东、赵吉斌回避表决。
议案表决情况:有权表决票数3票,同意3票,反对0票,弃权0票
二、《关于向神华(天津)融资租赁有限公司增资的议案》
董事会审议并批准:
1、同意中国神华对神华(天津)融资租赁有限公司现金增资人民币7.65亿元。
2、授权副董事长(总裁)负责神华(天津)融资租赁有限公司增资的具体事宜,包括但不限于签署相关文件,对相关文件进行合适而必要的修改。
中国神华能源股份有限公司董事会及全体董事保证本公告内容不存在任何虚假记载、误导性陈述或者重大遗漏,并对其内容的真实性、准确性和完整性承担个别及连带责任。
议案表决情况:有权表决票数7票,同意7票,反对0票,弃权0票
特此公告
承中国神华能源股份有限公司董事会命
董事会秘书
黄清
2017年8月5日

证券代码: 证券简称:中国神华 公告编号:临2017-039
中国神华能源股份有限公司
重大事项进展及继续停牌公告
中国神华能源股份有限公司(“本公司”)控股股东神华集团有限责任公司(“神华集团”)拟筹划涉及本公司的重大事项,可能构成涉及本公司的重大资产交易,须征求有关部委意见,属于重大无先例事项,本公司A股股票已于2017年6月5日起停牌,内容详见本公司2017年6月5日《重大事项停牌公告》、2017年6月12日《重大事项继续停牌公告》、2017年6月19日《重大事项继续停牌公告》、2017年7月4日《重大事项进展及继续停牌公告》。
本公司第四届董事会第四次会议于2017年8月3日以书面审议方式形成决议,批准《关于中国神华申请A股股票继续停牌的议案》。根据上述董事会决议中国神华停牌多久,预计无法在初始停牌之日(2017年6月5日)起2个月内取得国有资产管理部门的批准并披露本次交易预案,同意本公司向上海证券交易所申请本公司A股股票自2017年8月7日起继续停牌至2017年9月4日。详见与本公告同时披露的中国神华《第四届董事会第四次会议决议公告》。
现将本次交易相关情况说明如下:
(一)交易框架方案
1. 标的资产情况:本次交易对方拟为能源行业大型国企,实际控制人为国务院国资委;拟涉标的的主营业务为电力生产与经营,具体范围尚未最终确定。
2. 交易方式及对公司的影响:交易方式正在商讨、论证中,可能包括发行股份、资产或现金交易等资产重组方式。
(二)工作进展情况
中国神华能源股份有限公司董事会及全体董事保证本公告内容不存在任何虚假记载、误导性陈述或者重大遗漏,并对其内容的真实性、准确性和完整性承担个别及连带责任。
1. 停牌期间,正在沟通、协商可行的交易方案,交易方案尚未最终确定中国神华停牌多久中国神华 2017 年申请 A 股股票停牌多久及相关决议情况,目前尚未签订重组框架或意向协议。
2. 停牌期间,公司已按照有关规定,组织各中介机构进场开展审计、法律及财务顾问等各项工作,就本次交易所涉及的相关重要问题进行研究论证中国神华 2017 年申请 A 股股票停牌多久及相关决议情况,目前相关工作正在持续推进中。
3. 本次交易涉及国有资产管理部门的审批,目前正在就相关审批事项与监管部门进行沟通,尚存在不确定性。
除上述披露信息外,本公司不存在其他应披露而未披露信息。继续停牌期间,本公司将及时与神华集团进行沟通,了解上述重大事项筹划进展情况。如在停牌期间取得国有资产管理部门的批准并披露本次交易预案或出现其他终止停牌情形的,本公司将根据相关法律、法规、监管规则及监管机构的要求及时履行审批及信息披露程序。
《中国证券报》、《上海证券报》、《证券时报》、《证券日报》和上海证券交易所网站()为本公司指定信息披露媒体,本公司所有信息均以本公司在上述媒体刊登的公告为准。请投资者关注本公司公告,理性投资,注意风险。
特此公告
承中国神华能源股份有限公司董事会命
董事会秘书 黄清
2017年8月5日








