新股中签后多久上市?各板块上市时间及影响因素全解析
<{股票配资}>新股中签后多久上市?各板块上市时间及影响因素全解析{股票配资}>
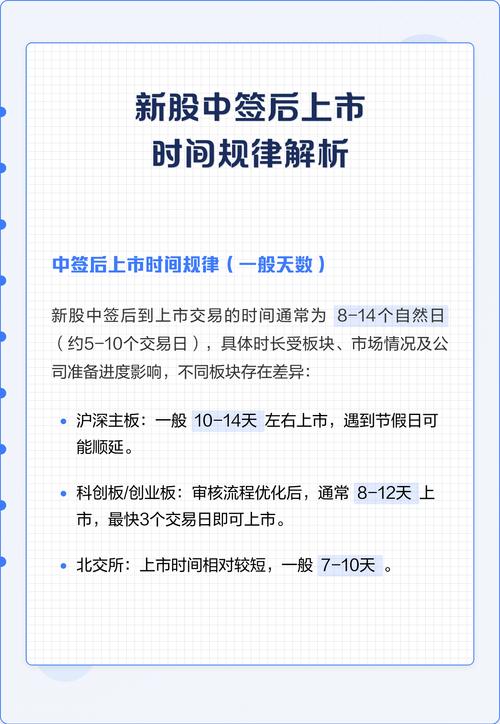
【新股中签后多久上市】在股票市场中,投资者参与新股申购后,最关心的问题之一就是“中签后多久能上市”。了解这一时间线有助于投资者合理安排资金和交易策略。以下是对“新股中签后多久上市”问题的总结与分析。
一、新股中签后的流程概览
当投资者成功中签后新股中签后多久上市?各板块上市时间及影响因素全解析,通常需要经历以下几个阶段:
1. 缴款确认:中签后需在规定时间内完成资金缴纳。
2. 发行结束:发行人及承销商完成新股发行工作。
3. 上市审核:交易所对新股进行上市前的审核。
4. 挂牌上市:正式在证券交易所上市交易。
不同市场的上市时间存在差异,例如A股主板、科创板、创业板等各有不同规则。
二、不同类型新股的上市时间对比
新股类型
中签后到上市时间
备注
A股主板
一般为2-5个工作日
需等待发行结束后安排
科创板
通常在发行后3-7个工作日内上市
审核较快,流程更高效
创业板

一般在发行后3-5个工作日内上市
与主板类似新股中签后多久上市?各板块上市时间及影响因素全解析,但流程略有差异
北交所
发行后1-3个工作日内上市
上市速度较快
新股IPO(首次公开发行)
通常为1-3周
取决于发行节奏与监管审批
三、影响上市时间的因素
1. 发行节奏:券商和发行人安排的发行时间表会影响最终上市日期。
2. 监管审核:部分新股需经过证监会或交易所的审核,可能延长上市时间。
3. 市场环境:如遇节假日、市场波动大时,上市时间可能会有所调整。
4. 公司自身情况:如信息披露不及时、财务审计未完成等,也会影响上市进度。
四、投资者注意事项
- 中签后应关注券商通知新股中签后多久上市,确保及时缴款。
- 上市前可通过公告或交易所官网查询具体上市时间。
- 上市后建议关注股价走势新股中签后多久上市,避免盲目追高。
五、总结
新股中签后,上市时间通常在几天至一周左右,具体取决于市场类型和发行安排。投资者应保持耐心,及时获取官方信息,以便做出合理的投资决策。
如需进一步了解某只新股的具体上市时间,可查阅该股的招股说明书或咨询券商客服。








