2025年科创板企业上市情况及预先审阅机制介绍
<{股票配资}>2025年科创板企业上市情况及预先审阅机制介绍{股票配资}>

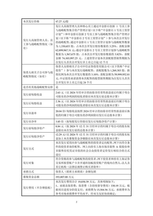
科创板服务关键核心技术企业。 为更好地服务此类企业,增强制度包容性与适应性,科创板于2025年推出了IPO预先审阅机制。该机制允许符合“开展关键核心技术攻关或者符合其他特定情形的科技型企业”2025年科创板企业上市情况及预先审阅机制介绍,在正式申报前与交易所进行沟通审阅完成c轮融资后多久上市,以减少过早披露业务技术信息和上市计划可能带来的重大不利影响。企业可结合审阅意见决定是否正式申报,若预审文件与正式申报差异较小,可简化后续问询流程。例如,中国DRAM龙头制造商长鑫科技集团股份有限公司的科创板IPO于2025年12月30日获受理,成为首单获受理的预先审阅IPO项目,其在受理当天即披露了两轮预先审阅问询函的回复。 2025年全年,科创板共有19家企业成功上市,合计募集资金380.61亿元。这些企业根据自身特点选择了多样化的上市标准,进一步体现了科创板的制度包容性:强一股份、健信超导等11家公司选择了标准一(预计市值不低于10亿元,利润或营收要求);摩尔线程选择了标准二(预计市值不低于15亿元,营收不低于2亿元,研发投入占比不低于15%);沐曦股份、百奥赛图等4家公司选择了标准四(预计市值不低于30亿元,营收不低于3亿元);禾元生物、必贝特选择了标准五(预计市值不低于40亿元,需符合医药等行业特定条件);昂瑞微作为红筹企业则依据《上市规则》第2.1.4条(二)上市。 例如,摩尔线程智能科技(北京)股份有限公司于2025年9月26日通过科创板上市审核完成c轮融资后多久上市,并于2025年12月5日成功登陆上交所科创板上市。同样,苏州信诺维医药科技股份有限公司于2025年12月22日科创板IPO获受理,符合科创板上市标准第2.1.2条第一款第(五)项,即预计市值不低于40亿元2025年科创板企业上市情况及预先审阅机制介绍,核心产品获准开展二期临床试验。 同样,西安新通药物研究股份有限公司于2025年12月29日科创板IPO获受理,该公司作为一家聚焦乙肝、肝癌等重大疾病领域创新药研发的高新技术企业,其上市申请获受理是科创板服务关键核心技术企业的又一例证。 科创板要求强化信息披露和风险提示,如上市委在审核中对摩尔线程的收入确认合规性、持续亏损风险等提出明确质询。 此外,2025年科创板审核效率显著提升,企业从受理至注册生效平均用时仅120天左右;注册生效企业覆盖GPU架构研发、光通信芯片、超导磁体等“硬科技”领域。上交所正加快落地科创板“1+6”政策举措,坚守“硬科技”定位,服务科技创新发展。








