港股VS美股上市:中企的权衡与选择
<{股票配资}>港股VS美股上市:中企的权衡与选择{股票配资}>
嘉源境内:杜倩、李鼎、曾雨竹
嘉源境外(香港):胡芷筠、冯超逸、顾雯昕
嘉源境外(美国):孙晔、郑旭
JIA YUAN
01
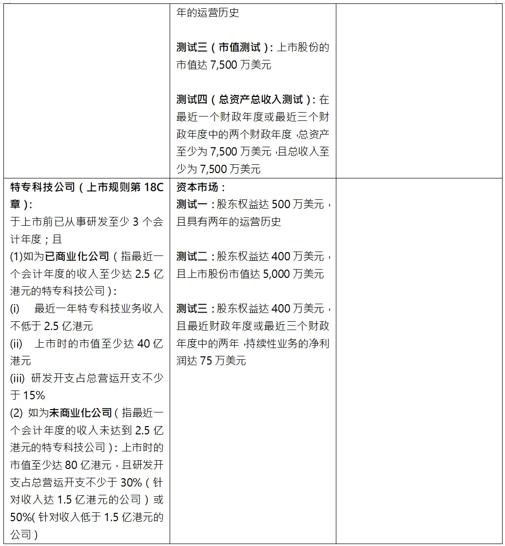
港股VS美股上市主要财务指标对比
财务标准作为上市的“硬门槛”,直接反映了监管机构或交易所对发行人质量的核心关切。港股市场以稳健务实著称,其财务指标设计兼顾企业成长性与风险防控;而美股市场则以灵活性见长,在财务指标上为高增长企业留出更大空间。这种差异不仅源于两地投资者结构的区别,更映射出不同资本市场监管哲学对“价值判断”的底层逻辑分野。下表以港股、美股上市的关键财务指标切入,以呈现港股与美股上市财务指标的量化标准:


除上述财务要求外,为了保证股票的流动性,港股和美股市场均设置了一系列流动性测试指标港股VS美股上市:中企的权衡与选择,例如不受限制的公众持股数量和市值标准、最低招股价等。在此不一一赘述。
值得一提的是,2024年12月,纳斯达克发布了一项提议,拟提高在其“全球市场”和“资本市场”上市的门槛。具体而言,新规要求在这两个市场上市的公司需按“发行募资所得”来计算适用的“非限制性公众持有的股份最低市值(,全称: Value of Held )”,也就是说,新规将不再允许转售股东或遗留股东持有的任何股份计入到公众流通股中。非限制性公众持有股份是指由公司高管、董事或10%股东以外股东持有且不受任何转售限制的股份。由于这两个市场本身相较于“全球精选市场”门槛较低,该提议因此被认为主要是针对中小型企业。目前该提议已获得纳斯达克董事会批准,后续还需要美国证监会批准。若美国证监会批准,新规预计将会在未来6个月内生效。
同时我们也留意到近期港股新闻:(1)香港财经事务及库务局局长许正宇称香港证监会、港交所在正积极研究如何调整现有的上市规则,希望为包括深圳企业在内的内地公司募集资金提供进一步便利。香港证监会、港交所将在今年晚些时候宣布修改计划,旨在降低募资门槛、优化市场结构、及改善公司治理。(2)财政司司长陈茂波表示,为进一步协助特专科技企业及生物科技公司在港筹募资金,发展业务港股上市需要多长时间,特别是已在内地上市的相关公司港股上市需要多长时间,港交所及证监会正积极筹备开通科技专线,便利相关企业上市申请准备工作,期望令企业申请在港上市的过程变得更畅顺。因此,不排除港股上市的标准可能会进行调整,我们也将持续保持关注。
02
几项重要考虑的维度
除了满足基础的财务要求之外,考虑选择港股或美股上市时有另外几个重要的维度:
(一)上市结构:直接上市与间接上市的区别
如果选择在香港上市,中国境内公司可以变更为股份有限公司之后直接在香港联交所发行外资股(即H股),上市主体仍然为中国境内公司,主体公司仍然适用中国境内《公司法》。而如欲赴美上市,早年中国境内公司可以直接赴美发行外资股(即N股),例如N中石化、N建行、N中石油等,但近年来中国公司赴美上市均采用红筹架构间接境外上市方式,即中国境内控股股东通过若干境外中间公司控制境内企业股权(或通过协议控制),上市主体为海外公司(通常为开曼、百慕大等离岸公司),受境外法域管辖。两种模式下的架构大致如下:


显然,中国境内公司如选择直接H股上市,可以省却搭建红筹架构的重组时间和资金成本。在H股模式下,未流通的内资股可以继续保留将来在A股上市的可能性;而在红筹模式下,虽然红筹公司很难通过回A股上市分一杯羹,但红筹架构对国际投资者吸引程度更高且资金运用均有较大的灵活性。
另外,二者在交易方式、外汇管理审批、外商准入限制、资金调回等方面均存在显著差异,难分优劣。具体要根据公司的股权结构、资产业务具体情况、未来产业布局、各股东诉求等进行多维度的综合考虑,量身定制上市架构和方案。
(二)上市费用及后续维护成本比较

上市费用:港股流程规范性强,前期上市费用较美股稍高,但我们也关注到市场上头部项目目前有着比较大的议价空间;美股路径灵活,但需额外投入合规架构应对数据安全审查等相关要求。针对承销费而言,根据港股近年的市场情况,大部分公司的总体承销费在3.5%至5.5%之间,其中固定费率多位于2.5%-3.5%区间内,而酌情费率上限多位于1.0%-2.0%区间内;而美股的承销费用通常在7%左右。
后续维护:港股及美股后市维护都有一定的合规成本,二者相比,美股公司的后续维护成本更高。例如,受限于美国《萨班斯法案》的要求,美股公司通常需遵守更严格的内控、审计要求。此外,美股公司面对的集体诉讼风险显著更高,购买董事高管责任险的后续支出亦更高。从上市后披露义务的角度,虽然大多数在美股上市的中概股公司符合美国证券法下“外国私人发行人”( )的定义,因此与那些被认定为“国内发行人”( ) 的公司相比,定期/非定期后续披露义务相对少一些,但整体而言,美股公司的后续披露义务及合规成本仍比港股公司略高。
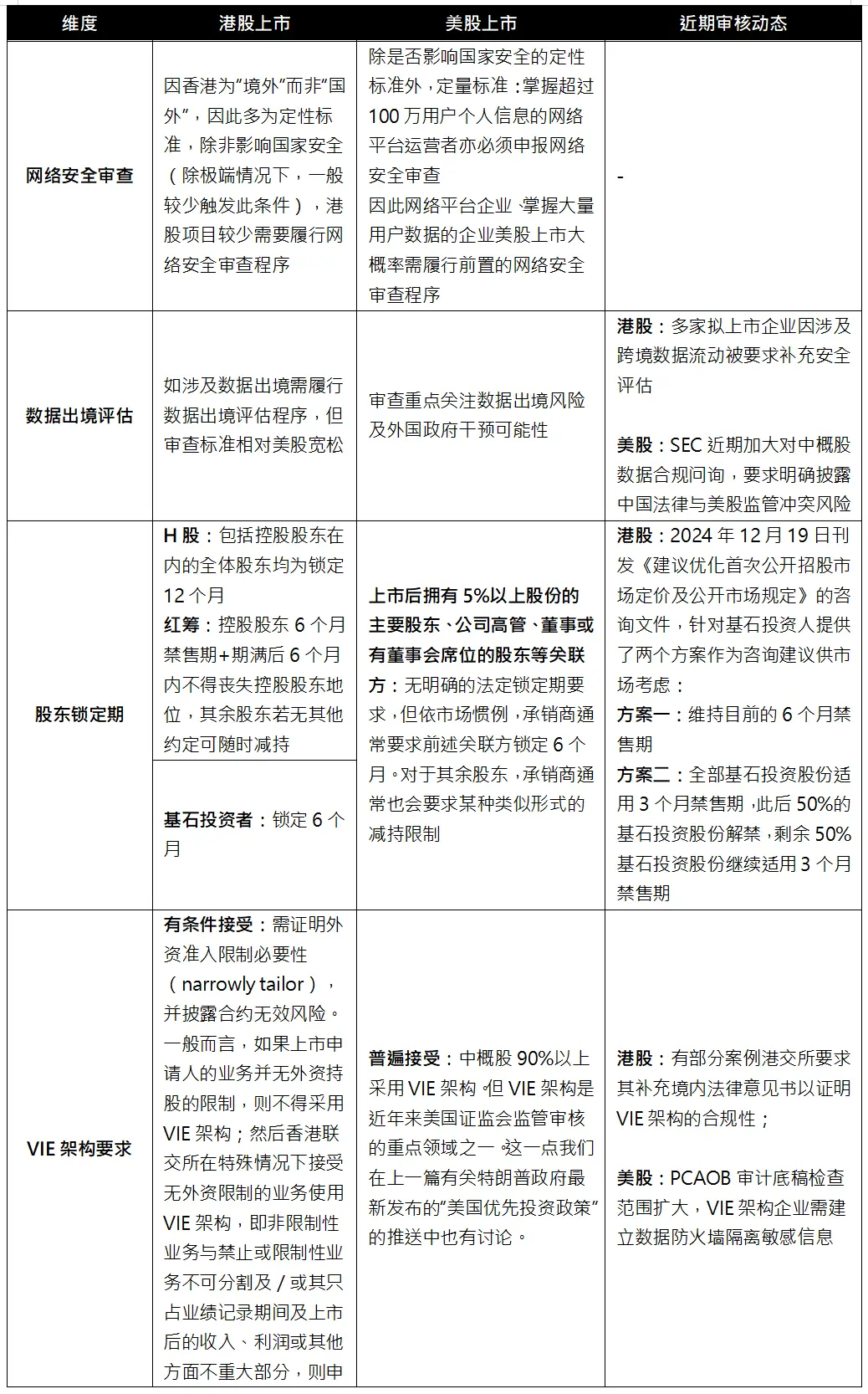
(三)关于其他重要法律要点的对比


03
用审核数据说话
根据中国证监会官网公布的数据,2024年1月1日至2025年2月28日,有200余家企业就境外发行上市向中国证监会递交备案申请,已备案企业约150余家,其中约80家企业已完成上市,港股VS美股具体数据对比如下:


就审核时长而言港股VS美股上市:中企的权衡与选择,根据数据对比,港股上市全流程中位数约为329天,较美股的432天更快。分阶段看:
受理阶段:港股中位数为19天,美股为40天;
备案至上市:港股中位数121天,美股为232天。
分布特征:
港股:各环节时效分布集中(标准差低),流程可预期性较强;
美股:受理与备案阶段存在极端案例,导致整体波动性较高。
因此,仅从过往审核动态而言港股在审核流程的确定性上具有比较优势;而美股流程较长主要原因为问询深度及融资规模差异,我们将用时统计如下:

04
结语:在动态市场中寻找确定性
港股与美股上市地的抉择,本质是企业战略规划与资本市场规则持续博弈的过程。两地市场的比较优势并非静态——港交所通过18A、18C等创新章节不断扩容上市生态,SEC则因中概股审计争议以及其他事态的发展而动态调整监管审查尺度;投资者对行业的估值偏好亦随宏观经济周期迁移(如2023年美股AI概念爆发 vs 2024年港股高股息策略盛行)。这意味着,企业既不能简单复制“成功案例”,亦不可完全依赖过往经验预判监管风向。
在行业属性、发展阶段、股权结构、数据敏感度、创始人诉求等多重变量的交织下,企业需警惕“经验主义”陷阱:某同行在美股斩获高估值,未必意味相同赛道玩家可复制成功;港股18C章对硬科技企业的港股上市有鼓励作用,但亦需要考虑上市后其技术商业化进度如何满足投资者预期。
作为深耕港股与美股上市的执业律师团队,我们建议企业在确定上市地前避免孤立评估单一市场优劣,而是将上市地选择纳入全球化资本布局的顶层设计。如需针对您企业特性的可行性分析,欢迎与我们联系。








