雷军全国两会提修改公司法提案引热议,旨在改善创业环境
<{股票配资}>雷军全国两会提修改公司法提案引热议,旨在改善创业环境{股票配资}>



背 景
最近,小米科技创始人、董事长兼首席执行官雷军优先股什么意思,在全国“两会”上提出修改《公司法》提案,引起了理论及实务界的热议,特别是投资界更是叫好声一片。在提案中,雷军认为,在大众创业、万众创新的浪潮中,加快改善创业环境就显得尤为迫切。尽管十八大以来,国务院就转变职能、简政放权、优化服务而出台实施的一系列政策措施,如商事制度改革等,对改善创业创新环境已经起到了显著效果。但是,支持大众创业制度建设中尚有不足,首当其冲的是,《公司法》已经落后于当前日新月异的经济形势和双创局面。因此,他提议修改《公司法》,改善创业创新环境,推动大众创业万众创新。其实,这不是雷军第一次提出修改《公司法》的建议,此前,在2014年、2015年的全国“两会”上,他就提出了类似建议。归纳他这三年提出的修改《公司法》建议,可以发现,雷军作为一个成功的天使投资人,他是从股权投资者的视角出发,企图整合公司中的两大基本要素——人力资本及物质资本,为这两大要素的进入、退出设计一个更加流畅的渠道。基于这个目的,他具体在劳务(人力资本)出资、优先股及股权回购等方面提出了自己的建议(连续三年提案见下表)。

《公司法》现有的相关规定
在雷军的修法建议中,劳务(人力资本)出资、优先股及股权回购是三个核心问题雷军全国两会提修改公司法提案引热议,旨在改善创业环境,因此,有必要先梳理现行《公司法》中的相关规定。
1关于出资的规定

2关于优先股的规定

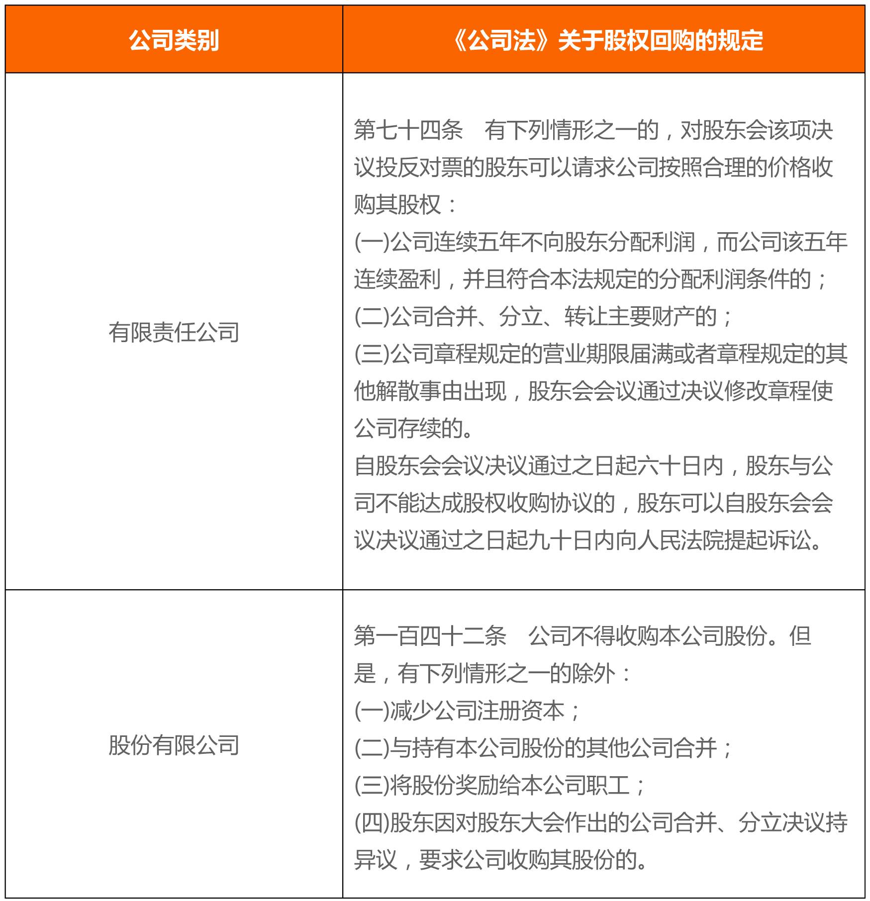
3关于股权回购的规定

从上述的规定中,可以发现:
第一,关于劳务出资。由于劳务具有人身属性,缺乏独立转让性,其评估上的随意与不确定性,所以公司法将劳务出资排除在外。
第二,关于优先股。这一制度在我国处于试点阶段,其范围仅限于上市公司及非上市公众公司,即股份有限公司,而将有限责任公司排除在外。在一般情况下,优先股具有三大特征:优先分配利润、优先分配剩余财产和投票权受到限制。
第三,关于股权回购。由于涉及到公司资本维持原则,除非特殊情况下,公司不得回购股权。
劳务出资、优先股及股权回购实务操作要点
在公司法中,既有强制性规范,也有任意性规范,是由这两种规范有机构成的。在以前我国公司法中强制性过度而任意性不足,在2005年修订《公司法》时,基于放松管制,尊重股东和公司自治的立法目标,大幅度增加了任意性条款,增强了公司法的适应性,促进了投资与创业。正是这些任意性条款的存在,使得我们可以充分发挥想象力与创造性,在公司法的基本框架内,通过股东或公司之间的协议,创设出具有劳务出资、优先股设计及股权回购等相似功能的协议安排。
1关于禁止劳务出资的替代性协议安排
目前,人力资本在促进公司发展的作用日益明显,一些员工逐渐演化为公司的核心竞争力。那么如何留住这些员工,也成为公司的当务之急。但依据我国《公司法》的规定,禁止采用劳务出资。那么,该如何解决这一问题呢?
股权激励,这是许多公司采用的办法。在采用这一机制的时候,应该注意以下要点:
第一,股权激励模式的选择问题。可选的股权激励模式很多,诸如虚拟股票、股票增值权及限制性股权等,企业应该依据根据自身实际情况来选择合适的激励模式,从而建立动态股权激励。
第二,规范激励方案。在股权激励方案中,应明确获得条件、行权条件、退出条件等,以免以后影响企业的发展。
第三,要经过全体股东同意,并不得损害其他人的利益。在“深圳市启迪信息技术有限公司与郑州国华投资有限公司、开封市豫信企业管理咨询有限公司、珠海科美教育投资有限公司股权确认纠纷案”中,最高人民法院认为,在公司注册资本符合法定要求的情况下,各股东的实际出资数额和持有股权比例应属于公司股东意思自治的范畴。股东持有股权的比例一般与其实际出资比例一致,但有限责任公司的全体股东内部也可以约定不按实际出资比例持有股权,这样的约定并不影响公司资本对公司债权担保等对外基本功能实现。如该约定是各方当事人的真实意思表示,且未损害他人的利益,不违反法律和行政法规的规定,应属有效,股东按照约定持有的股权应当受到法律的保护。依据该案的精神,只要股东之间达成协议,且不损害其他人利益的情况下,员工的人力资本是可以折算为货币,由其他股东代为出资的。
2关于优先股的替代性协议安排
许多人投资公司雷军全国两会提修改公司法提案引热议,旨在改善创业环境,并不想参与公司的经营决策,只是想获取利润分配,优先股就是这样一种股票。它具有优先分配利润、优先分配剩余财产和投票权受到限制的特点,但依据证监会的《试点办法》,目前,优先股只能适用于上市公司及非上市公众公司,即股份有限公司,而将有限责任公司排除在。那么如何利用公司法中的任意性条款,通过协议安排,在有限责任公司中实现优先股的三大特征呢?
优先分配利润
《公司法》第三十四条规定:“股东按照实缴的出资比例分取红利;公司新增资本时,股东有权优先按照实缴的出资比例认缴出资。但是,全体股东约定不按照出资比例分取红利或者不按照出资比例优先认缴出资的除外。”这意味着,公司利润分配可以不按照出资比例进行,换言之,全体股东可以约定,将利润优先分配给特定股东,这可以确保外部投资者优先分得利润,以减少投资风险,实现公司融资目的。
优先分配剩余财产
《公司法》第一百八十六条规定第二款规定:“公司财产在分别支付清算费用、职工的工资、社会保险费用和法定补偿金,缴纳所欠税款,清偿公司债务后的剩余财产,有限责任公司按照股东的出资比例分配,股份有限公司按照股东持有的股份比例分配。”依据该条规定,公司清算后剩余财产,应按股东的出资比例分配,那么外部投资者如何实现优先剩余财产的目的呢?这可以通过股东之间的协议实现,在“甘肃世恒有色资源再利用有限公司等与苏州工业园区海富投资有限公司增资纠纷再审案”中,此案号称私募股权(PE)第一案。最高人民法院认为,只要不损害公司及债权人利益,股东之间签订的对赌条款有效。依此案精神,在不损害其他人利益的前提下,股东之间可以进行协议安排,让特定的股东优先分配剩余财产。
投票权限制
《公司法》第四十二条规定:“股东会会议由股东按照出资比例行使表决权;但是,公司章程另有规定的除外。”可见,在一般情况下,股东按出资比例行使表决权,但股东可以通过章程约定,股东之间不按照出资比例行使表决权。如在章程中就可以规定,享有优先分配利润或优先分配剩余财产权益的股东,其表决权应该受到限制。
综上,通过充分利用公司法中的任意性条款,股东之间通过协议安排,完全可以在有限责任公司中实现优先股的三大核心功能。
3关于股权回购的替代性协议安排
如果股权或股份回购成为常态,公司资本制度、公司与股东人格独立、股东有限责任三大基石随时可能被抽空,那么公司制度必将瓦解,为此,除非公司法上规定的特殊情况,原则上不允许公司回购股权或股份。那么,股东如何进行协议安排,顺利退出公司呢?
第一,可以尝试与股东、公司之间达成协议,要求在一定条件下回购股权。在“沛县舜天房地产开发有限公司与叶宇文股权转让纠纷申请再审案”中,最高人民法院认为,公司的成立本身就是股东意思表示一致的结果,公司存在的意义不在于将股东困于公司中不得脱身,而在于谋求股东利益最大化。在股东之间就公司的经营发生分歧,或者股东因其自身原因不能正常行使股东权利时优先股什么意思,股东与公司达成协议由公司回购股东的股权,既符合有限责任公司封闭性和人合性特点,又可打破公司僵局、避免公司解散的最坏结局,使得公司、股东、公司债权人的利益得到平等保护。《公司法》允许公司与股东在公司解散诉讼案件中,协商由公司回购股东股份,以打破公司僵局,使公司保持存续而免遭解散,那么允许公司与股东在公司僵局形成之初、股东提请解散公司之前,即协商由公司回购股份以打破公司僵局、避免走向公司解散诉讼,符合《公司法》立法原意。依此案精神,股东与股东及公司之前,可以达成协议,在一定条件下,由公司回购股东的股权。
第二,在签订对赌协议时,可以与控股股东或者原股东约定,在一定条件下,由控股股东或者原股东受让股权。只要此种协议不损害公司及其他人的利益,此类协议是合法有效的,这是由“甘肃世恒有色资源再利用有限公司等与苏州工业园区海富投资有限公司增资纠纷再审案”得出的合理推论。
结 论
雷军提出的修改建议,是希望在公司中将人力资本与物质资本更紧密地结合起来,并为投资者的顺利退出提供立法上的保障,但这可能需要立法者结合实际情况予以考量,不可能一蹴而就。即使在现有的立法框架下,公司法中的任意性条款也为多种制度创新预留了不少空间,只要精心设计,通过股东之间的协议也可以顺利解决许多商业实践中的难题。









