美军愈发重视水雷战能力建设,其发展与运用方式需我军关注
<{股票配资}>美军愈发重视水雷战能力建设,其发展与运用方式需我军关注{股票配资}>

近年来,美军愈发重视水雷战能力的建设,不仅致力于改进升级现有空投型水雷,以加快布设雷场的进程,同时大大提升载机的生存能力空投水雷,还在开发能够利用超大型无人潜航器等秘密投放的水雷。尽管美军现阶段的水雷作战能力因面临布雷平台、水雷性能以及库存等挑战而有限,但结合分散屏障雷区等运用方式,美军的水雷布设仍会对他国的水面舰艇或水下平台等造成极大威胁,因此其相关发展与可能的运用方式需引起我军重视。
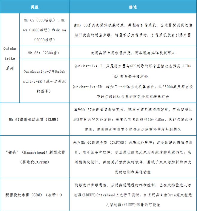
一、美军典型水雷发展情况
美海军已经部署了系列空投水雷和潜射机动水雷(SLMM),美国空军也装备了机载型水雷,并且美军还在发展“锤头”()新型空投水雷与秘密投放水雷(CDM)。在此将美军典型水雷的发展情况进行梳理,如下表所示。

表:美军典型水雷发展情况
结合上表可知:
(1)系列涵盖500磅、1000磅、2000磅等不同装药级别的水雷,可在不同深度发挥作用,使用可变的影响传感器检测潜艇与水面舰艇。并且早在20世纪80年代,伊朗就已经证明250磅装药量的水雷已然能够造成严重毁伤,加上该系列水雷的小型化还有助于美军在战时进行大量布设,助力其完成阻击任务。
(2)-ER除了配备机翼套件外,还将配备联合直接攻击弹药使用的精确制导套件,以及传感器(包括声学、磁学和地震传感器),用于探测过往船只和潜艇。并且其有望能够基于其射程和精度优势,使美军能够在有争议的水道中同时投放多枚水雷,并实现以各种速度和高度发射与精确部署美军愈发重视水雷战能力建设,其发展与运用方式需我军关注,由此有助于降低美军布设雷区所需的水雷数量,同时提升投送平台的生存能力。

2023年3月B-52装备-ER进行测试评估
-ER水雷自2015年问世以来,已经在夏威夷考艾岛附近的太平洋导弹靶场开展了至少4次由B-52轰炸机发射的试验,并成功在太平洋进行了投放,已然可见美国印太司令部利用这型武器增强其印太地区海上能力的意图。美国空军还计划基于-ER项目为B-52H轰炸机上搭载的12个外挂架申请飞行认证,以便在2024财年达到初始作战能力。
(3)作为替代的一型水雷,则将具备如下能力以及优势:

图(包括其基于Mk 60 所采用的新系统)
基于电池的改进,很可能具备比更长的潜伏时间(可以保持活跃数月);
具有所不具备的远程控制能力,只要关闭引爆装置,即可随时埋设,这将使这型进攻性水雷具备在紧张时期控制对手潜艇行动的灵活性;
秘密埋设在水下,而非从空中投下,由此使雷区可被埋设在战略要塞或潜艇基地外,而不易或不会被察觉;
能够由新一代大型远程无人水下航行器(UUV)投放。

二、未来五年内美军在印太地区可能运用水雷类型分析
美军现有以及在研的水雷主要由潜艇、多型飞机以及超大型潜航器进行投放,在此将对几种投放方式的可行性与可能性进行分析。

表:美军在印太地区可能运用的水雷类型与战时部署问题等
结合上表可知:
美国现阶段无法利用水面舰艇布设水雷封锁印太地区相关海峡,并且潜艇布雷能力也有限;
系列必须空投,主要由美空军B-52和美海军F/A-18完成此类任务,但若利用B-52进行进攻性布雷行动需要低空缓慢飞行,这显然难以在高端冲突期间实现,并且利用这两型飞机进行布雷,在战时将严重降低水雷战的优先级;
可由无人水下平台潜射的水雷是美军的研究重点方向之一,其中具备可延迟部署并在需要时激活,还能够相对快速地进行补充,再结合美国的传感器网络,在一定程度上具备对他国海军行动与后勤链的威胁性,需引起高度重视,并加强相关海域的海底侦察力度。
三、美军在台海地区的潜在水雷运用分析
在此将以为例,对美军未来在台海地区反潜作战中的潜在水雷运用方式进行分析。
(1)布设分散屏障雷区
美军可能会在相关战略海军基地和港口以及小岛上的既定或临时前哨区域布雷空投水雷,由飞机投放水雷快速制造浅水雷区以提供额外的防御层,以防止对手实施两栖反击,为美军及其他地区的地面部队提供额外的喘息空间,进而能够继续为后续部队建立滩头阵地。

美海军利用超大型无人潜航器布设水雷构想图
其中,可能被部署于传统的屏障雷区,用于将对手舰船困在港口内,或阻止其进入美方行动区域,利用诱饵将对手的潜艇引导至水雷布设区,实施攻击。
(2)协同杀伤
利用超大型无人潜航器(XLUUV)航行至作战区域并部署、海底传感器和诱饵型无人潜航器(XLUUV也可能被留在原地充当诱饵)。
对手潜艇探测到诱饵UUV的信号并开始跟踪美军愈发重视水雷战能力建设,其发展与运用方式需我军关注,和/或UUV可能通过水面通信节点(如浮标、UUV或波浪滑翔机)中继的突发声波传输来警告其他的己方反潜设备。诱饵UUV则将对手潜艇引入杀伤区,实施攻击。
综合而言,美军发展的部分水雷已经明显具备一定进攻属性,基于常规水雷的持久性和覆盖范围、鱼雷的速度、杀伤力、机动性与UUV的模块化、机动性和自主性的结合,将更具威胁性,并且作战区域间可能将不再局限于海底领域,因此,我军需基于对其水雷技术原理与运用模式的研究,进一步深化相关对抗技术研究,并加强海底监视力度等,以提升我军防御与应对水雷的能力。(来源:北京蓝德信息科技有限公司)








