生管员职责大揭秘:生产管理与协调,这些工作需做好
<{股票配资}>生管员职责大揭秘:生产管理与协调,这些工作需做好{股票配资}>
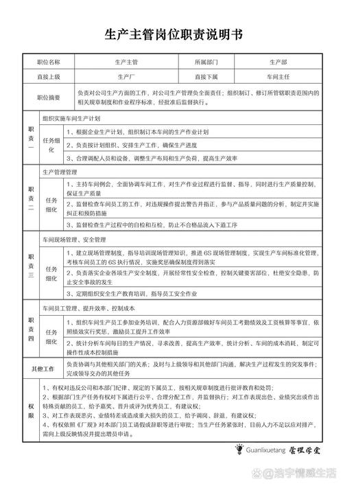
生管员的主要职责是生产管理和协调。
生管员是一个关键的生产管理岗位,主要负责协调和管理生产过程中的各项工作。以下是关于生管员职责的详细解释:
1. 生产计划与调度
生管员需要根据订单需求和产能情况,制定详细的生产计划,确保生产进度符合预定目标。他们需要合理调度生产资源,包括人员、设备、物料等,确保生产流程的顺畅进行。
2. 协调与沟通

生管员需要与生产部门内部以及采购、销售、技术等其他部门进行密切沟通,确保生产过程中的问题能够及时解决。他们需要协调各部门的工作生管的工作职责,确保生产线的稳定运行生管的工作职责,并对生产过程中的异常情况做出快速反应。
3. 物料管理
生管员需要管理生产所需的物料,包括物料的采购、库存、发放等。他们需要确保物料的及时供应生管员职责大揭秘:生产管理与协调,这些工作需做好,避免物料短缺或过剩,以维持生产的正常进行并控制成本。
4. 质量控制与改进
生管员还需要参与生产过程中的质量控制工作。他们需要与生产质量部门合作,确保产品质量符合标准,并对生产过程中出现的问题提出改进建议。此外,他们还需要关注生产效率和成本控制,通过改进流程和技术来提高生产效率。
总的来说,生管员是生产过程中的关键角色生管员职责大揭秘:生产管理与协调,这些工作需做好,需要具备良好的组织、协调、沟通和解决问题的能力。他们需要确保生产的顺利进行,提高生产效率,以满足客户的需求。








