本周港股行情连续大涨,恒生医疗保健指数表现更胜一筹?
<{股票配资}>本周港股行情连续大涨,恒生医疗保健指数表现更胜一筹?{股票配资}>
财联社4月25日讯(编辑 冯轶)本周港股行情受多重利好推动连续大涨,截至4月25日(周四)收盘,恒生科技指数当周累计上涨8.43%,科技股也被市场当作引领反弹的主要力量。
但值得注意的是,跟踪反映医药医疗行业的恒生医疗保健指数本周已累涨8.73%,表现比之科技股更胜一筹。
盘面上,多只港股医药概念的ETF也出现连续拉升行情。截至4月25日收盘,银华基金港股创新药ETF、汇添富基金港股通创新药ETF、广发基金港股创新药ETF周涨幅均超10%。
那么又是哪些因素正在驱动港股医药板块不断走强呢?
创新药暖风“频吹” 支持政策持续出台
消息面上,国家药监局党组书记、局长李利4月23日至24日在上海市有关医药企业考察调研,并主持召开座谈会,听取生物医药产业发展的意见建议。
李利在会上强调,要集中力量开展生物医药前沿基础研究和核心技术攻关,不断提升创新能力;药品监管部门要坚持寓监管于服务之中,持续深化审评审批制度改革本周港股行情连续大涨,恒生医疗保健指数表现更胜一筹?,积极支持医药研发创新,推动我国从制药大国向制药强国迈进。
这也是4月以来,一系列有关创新药支持政策的最新表态。
此前,4月11日,国家医保局发布《2023年医疗保障事业发展统计快报》科技股票有哪些2025,据国家医保局规财法规司副司长介绍,2023年医保基金运行总体平稳,统筹基金实现合理结余,基金使用范围进一步扩大。
其中,医保药品目录扩容、医保支付方式改革持续推进,创新药迎来全流程支持的表述,也一度被市场认为直接利好生物医药行业。

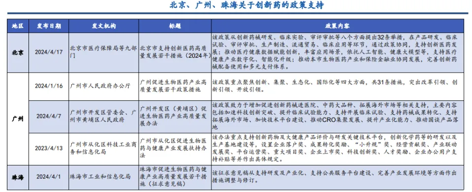
4月初,北京、广州和珠海三地同步推出了创新药相关支持政策,致力于从创新药械研发、临床实验、审评审批等方面持续支持创新药发展,当时也催化过一波医药股的短线炒作行情。
近年来由于医保控费、竞争加剧等因素带来的不确定性,国内创新药行业的基本面持续走弱。叠加美元加息周期,全球医药行业在融资端受到影响,也让创新药企的经营环境“雪上加霜”,行业成长空间受到压缩。

而随着来自政策面一系列的支持信号,市场对医药股,尤其是创新药板块的低迷预期正在被慢慢扭转。
另一方面,进入2024年,国内创新药行业在经历了一轮“供给侧改革”之后,也迎来了存量放量,增量向好的商业化兑现期。在业绩层面也给医药股带来了潜在的催化剂。

据浙商证券医药团队4月24日的报告统计,国产新药研发正在进入收获期,2023年前10月共获批国产1类新药18款,已超2022全年数量。
此外,国产创新药销售额持续突破。数据显示,百济神州(06160.HK)、信达生物(01801.HK)等14家创新药企2023年上半年的产品收入达193亿元,同比增长61%。
浙商证券指出,创新药公司整体销售收入呈现向上突破趋势。 板块仍具备较强向上潜能。根据目前上市公司核心产品临床管线进度推演,在2024-2025年预计更多创新药公司将实现商业化突破。
更为值得注意的是,2024年一季度开始,全球跨国药企对中国生物科技行业发起了一轮“抄底”扫货行动。高潮迭起的并购潮也让市场再次对中国行业引起重视。
2023年12月本周港股行情连续大涨,恒生医疗保健指数表现更胜一筹?,全球生物医药巨头阿斯利康宣布将以12亿美元收购国内细胞治疗企业亘喜生物,首开中国行业被国际药企整体并购的先例。
此后,1月5日,制药巨头诺华宣布全资收购信瑞诺医药。3月25日,美国生物科技公司 Bioyi全股票交易方式收购葆元医药。
4月3日,丹麦生物技术公司又以18亿美元(约合130亿元)现金收购普方生物,并由此获得后者一系列针对多种肿瘤靶点的ADC药物产品管线。
据华安证券分析师谭国超4月23日的报告,2023年有超40款中国新药获美国FDA资格认定,总数量也创近4年来新高。涉及小分子药物、抗体药物,以及细胞和基因疗法等多个领域。
上述信息表明,中国创新药行业的技术实力正在不断获得国际认可,而按照行业规律,并购潮的出现往往暗含着业周期见底的信号。
华安证券认为,医药股科技与消费属性齐备,当下总体宏观环境有利于创新药板块科技股票有哪些2025,特别是前期超跌的港股医药股。受益政策对创新药初次定价提供一定放宽措施,具有产品力的创新药品在今年多项不利因素下仍能放量增长。
(财联社 冯轶)








