st中特 中特估提出的财政背景:四本账收支现状及影响?
<{股票配资}>st中特 中特估提出的财政背景:四本账收支现状及影响?{股票配资}>
1. 中特估的提出
(1)财政背景
我们的国家财政预算有“四本账”,分别是:一般公共预算、政府性基金预算、国有资本经营预算、社会保险基金预算。
“第一本账”,2022年全国一般公共预算收入.48亿元,支出.17亿元,收支较为艰难。
“第二本账”主要来源为国有土地出让金收入,随着房地产周期下行,2022年土地出让收入骤降2万亿,对财政贡献难以为继。
“第三本账”,2022年全国国有资本经营预算收入5688.6亿元,支出3395.32亿元。
“第四本账”社保基金,2022年全国社会保险基金预算收入.98亿元,支出91453.11亿元。随着老龄化的加剧,势必将持续承压。
财政缺钱以后怎么办?哪里来钱?一直趴在地板上的巨额国资是很好的选择。粗略估算,2021年国有资产308.3万亿元,如果总资产回报率提高一个点,就将新增3万多亿收益,可以补上土地出让收入减少部分。
另一方面,2017年以来,地方政府债务余额以年均16.3%的速度快速增长,远高于同期名义经济增速的7.8%。负债率攀升下,债务风险不断累积。而提振央国企的估值水平,可以提高其信用st中特 中特估提出的财政背景:四本账收支现状及影响?,即融资、发债能力,降低地方债务负担,再加上通胀对债务的稀释,资产可以覆盖债务的时候,也就不存在债务风险了。
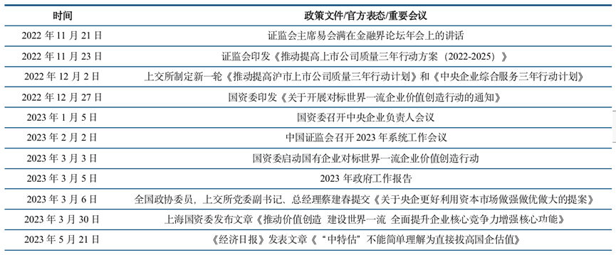
(2)政策时间表
“央国企价值重估”概念主要来自于证监会主席在2022年金融街论坛年会上的发言:“要深入研究成熟市场估值理论的适用场景,把握好不同类型上市公司的估值逻辑,探索建立具有中国特色的估值体系,促进市场资源配置功能更好发挥”。其中着重强调了目前央企、国企的市资本场估值过低问题。这也恰好发生在土地财政萎靡的时间点上,后续股权财政有望逐步兴起。
当时是市场上主要是“中字头”的概念比较活跃,出现了比较明显的上涨st中特,但很快就被年初Chat GPT和数字化概念所埋没,直到最近各种宏观因素驱动,使得国企改革、央企价值重估又走出了一波比较明显的上涨行情。三大运营商领衔的中字头以及央企背景的上市公司,开始走出强进上攻的表现,“中特估”概念再次成为市场的热点。

补充:2023年6月14日,国资委召开中央企业提高上市公司质量暨并购重组工作专题会,持续推动中央企业提高上市公司质量工作。同时,证监会也派出代表参会,介绍央企控股上市公司并购重组情况。
2.估值体系
(1)现有估值体系
现有主流估值理论主要由基本估值原则与估值方法组成。
在基本估值原则方面,达摩达兰()在其《估值:难点、解决方案与案例》一书中总结了四条具有一般性的基本估值原则:一是资产的价值取决于其在未来创造现金流的能力;二是风险会影响到资产的价值;三是任何增长都需要付出代价;四是供求规律在估值中不可违背。结合这四条基本规律可以直观地推断出,增长、风险与增长潜力是一般基本估值模型中最为重要的三个变量,高增长、低风险与优秀的增长潜力是高估值的基本支撑。
在估值方法方面,现有估值方法可以划分为绝对估值法与相对估值法。两者在基本逻辑与假设上有所不同,我整理了现有常用估值方法,在估值理念上,绝对估值法主要体现出估值的过程,即一般根据现金流来估计企业价值,而相对估值法则主要体现出定价的过程,即根据PE、PB、PS、EV/等乘数来衡量企业与行业平均企业或可比企业的相对价格。

在市场估值风格变化较快的这些年,从实践中来看,研究员、基金经理等会选择不同的估值方式。比如:2013年-2015年市场习惯用PEG去估成长股,2017年-2020年偏好永续增长的公司用DCF估值,2021年-2022年从表现看PB-ROE估值更好,2023年市场喜欢高股息的资产(可以使用GGM股利折现)。
去看研究报告,会发现其中大多使用DCF方法去预估现金流、折现率来体现所荐股票的价值。DCF看重企业的永续增长,即收益的可预期性。人们相信通过此种估值可以体现内在价值。但DCF的不利之处在于一个参数的小小调整就会使得估值产生巨大的波动。随着近期茅台的估值变动,DCF信仰也在逐渐被打破。
举例:建立DCF模型对深南电路进行估值:预测收入、利润表,资产负债表,推导现金流,计算WACC(折现率),最终结果是调整永续增长率可以使估值从300亿调整至1000亿。


另外,学术界也存在一个很有趣的现象:从经典的公司价值,到金融分析理论;从现代资本资产定价理论,到新晋的行为资产定价理论。可以看出学者们越来越关注交易市场行为。换言之,估值体系的重心正在从公司价值向股票价值迁移。实际上,传统的定价不是现代意义的股票定价,而是基于上市公司未来收益的定价。此时,确实是引入新的估值逻辑的好时机。
(2)中特估逻辑体系

“中特估”的本质是将外部性问题纳入估值的自变量以实现更高的社会资源配置效率。外部性是指经济个体的行为对社会或其他个体造成影响却没有承担相应责任或获得回报。外部性可分为正外部性(即对其他个体或社会造成正面影响但没有获得回报)和负外部性(即对其他个体或社会造成负面影响却没有承担责任)。外部性的存在将导致市场失灵和帕累托无效。政府常常会选择利用征税、明晰产权以及给予补贴等方式消除外部性的影响,使经济整体达到帕累托有效,从而提高社会资源配置效率。例如对高污染企业征收环境保护税、建立碳排放权交易制度、对新能源汽车进行补贴等。
3.上市央国企估值概况
根据对2010年至2022年A股市场各类企业市盈率的历史数据分析,国有企业和央企的市盈率长期稳定在20以下,市净率稳定在3以下,而民营企业的市盈率则基本保持在20以上,市净率维持在3以上。此外,民营企业估值长期维持在央企国企的2-4倍,且在市场弹性方面也更为突出。以 2015年初至6月的牛市为例,民营企业的市盈率从37.33上升至84.01。与此同时st中特,央企市盈率仅从12.73上涨至 17.9,而国有企业市盈率则从15.1上升至23.06。2018年年底以来,民企估值单方面甩开央企国企,PE一度超过国企6倍,央企5倍。2023年初以来,央企市净率已经达到1左右,被民企超过2.6倍,存在明显低估。从时间维度看,央企国企较受长期资金青睐,在市场波动和周期性行情中估值趋向稳定,并且始终处于低估区间范围内。

注:值得注意的是并非所有国企央企均被低估。
在我国央国企虽然行业不属于新兴产业,但大多与民生、经济周期和真实利率相关的重要行业。从行业来看,公用事业、交通运输与民生相关的基础保障行业;银行、非银金融、房地产与实际利率有较高的相关性;煤炭、石油石化、钢铁等资源品行业与更是与经济周期高度相关。与民生相关的企业具有较强的社会责任,为保障社会运行,电力、铁路、公路等类型央国企通常在价格方面并非基于市场供需定价,上游原材料则相对市场化,在上游成本压力增加,终端又无法市场化定价,这也导致了中游企业的承压,进而引发业绩的大幅波动。
依照西方经济学中主流的估值定价方式st中特 中特估提出的财政背景:四本账收支现状及影响?,这些行业和个股标的营收波动较大,且利润增速不高,缺少市场对行业增长空间的预期,即使央国企股息率高,ROE高,也无法改变价值的低估。
4.中特估指标评价体系
(1)长期主义
中国特色估值体系构建一方面要反映国有企业竞争力的边际改善,另一方面要反映估值评价理念的重塑。《经济日报》发文称中特估绝不仅仅是直接拔高估值,这恐怕也是相关部门对股市急功近利一哄而上行为的担忧。

总的来说,上面希望的是踏踏实实的中特估,而不是爆炒一波后只剩一地鸡毛的中特估。而且,不能简单理解为直接拔高国企估值,这是一个“全体受益”的长期方向,关键的核心,这是”对外抢资金”,不是对内。针对的是”日特估”、“美特估”、“欧特估”,而不仅仅是国企。
今年以来国资委提出“一利五率”考核指标,并启动国有企业对标世界一流企业价值创造行动,而且这是一个长期的行动,而不是短周期。提升ROE、营业现金比率、研发经费投入强度、全员劳动生产率,无疑,对股价是有帮助的。不仅提升了国有企业自身的竞争力,还直接体现在财报上。

(2)ESG报告
笔者曾在2014年读研期间写过有关社会责任报告的小论文,研究发现股价和是否发布社会责任报告及社会责任报告完整度有一定正相关关系。当时还是CSR(社会责任)报告。
随着ESG(公司、环境和治理)报告成为上市公司的第二张“财报”,A股上市公司ESG报告披露率逐年增长。据中上协数据统计,逾1700家A股上市公司单独编制并发布2022年ESG相关报告,占比34%,A+H、央企控股、主板上市公司发布率领先。
(3)指标体系
借鉴国际经验及ISSB等机构披露体系,招商证券提出一、二、三级指标的构建如下:


结语:中特估的提出从本质上是对财政的调整,而中特估的的落实目前来说最好的体现就是ESG报告,这将是政府对西方固有估值逻辑扭转的开端,必然会长期坚持。至于短期内市场行为,即对中特估概念的炒作,有利有弊,一方面推动估值改革,另一方面也在透支后续的发展潜力。








