7月7日东海证券收行政处罚事先告知书,罚没超去年盈利
<{股票配资}>7月7日东海证券收行政处罚事先告知书,罚没超去年盈利{股票配资}>
7月7日,东海证券发布公告称,公司收到行政处罚事先告知书。证监会认定东海证券在担任金洲慈航()集团股份有限公司2015年重大资产重组独立财务顾问的项目中,未履行勤勉尽责义务。因而,证监会拟决定对其没收业务收入1500万元,并处以4500万元的罚款。
《每日经济新闻》记者了解到,2024年,东海证券实现营业收入14.69亿元,归母净利润为2348.71万元,此次监管部门拟对东海证券罚没6000万元,远超其2024年盈利水平。
2023年2月6日,东海证券收到证监会出具的立案告知书,因公司在金洲慈航集团股份有限公司2015年重大资产重组中,开展独立财务顾问业务涉嫌未勤勉尽责7月7日东海证券收行政处罚事先告知书,罚没超去年盈利,因而证监会决定对东海证券立案。
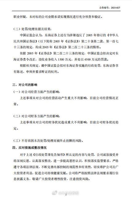
东海证券于2025年7月3日收到行政处罚事先告知书。经查明,东海证券在担任上述资产重组独立财务顾问的项目中,出具的相关文件存在重大遗漏、虚假记载,在独立财务顾问业务中未勤勉尽责。具体包括:未为尚未完结的持续督导工作重新指定财务顾问主办人;未审慎核查其他中介机构出具的专项报告;未保持职业怀疑,未对标的公司业绩承诺实现情况进行充分核查和验证。因此,证监会拟决定对东海证券责令改正,没收业务收入1500万元,并处以4500万元的罚款。

值得一提的是,在东海证券被立案后,市场对其IPO进程也顾虑重重。2022年3月,东海证券与中信建投()签订了上市辅导协议,中信建投同日向江苏证监局提交了公司的上市辅导备案材料。然而收购东海证券7月7日东海证券收行政处罚事先告知书,罚没超去年盈利,一年后东海证券就被立案,中信建投在辅导报告中也屡屡表示,关注东海证券此次立案调查情况。
据了解,2025年4月,中信建投出具了第十二期的东海证券上市辅导工作进展情况报告。辅导报告称,中信建投证券作为东海证券的保荐机构,将认真落实中介机构“看门人”责任,做好法规解读和引导等工作,督促公司董事、监事及高级管理人员等“关键少数”落实信息披露真实准确完整的第一责任。
2024年,东海证券实现营业收入14.69亿元,同比增长125.94% ,归 母 净 利 润 为2348.71万元,扭亏为盈。不过记者注意到,近年来,东海证券投行业务收入不断下滑,2022~2024年,其投资银行手续费净收入分别为4.69亿元、3.36亿元和1.99亿元。2025年2月收购东海证券,东海证券保荐的安顺控股IPO终止。
记者还了解到,截至2024年12月31日,东海证券已对立案事项计提预计负债600万元。








