太平洋证券2022年财报不佳:营收、利润双降,现金流大减
<{股票配资}>太平洋证券2022年财报不佳:营收、利润双降太平洋证券2022年财报不佳:营收、利润双降,现金流大减,现金流大减{股票配资}>
中国经济网北京5月8日讯 太平洋(.SH)4月28日披露了2022年年度报告和2023年一季度报告。
2022年,太平洋证券实现营业收入11.72亿元,同比下降28.10%;归属于母公司股东的净利润为-4.59亿元,上年同期为1.21亿元;归属于母公司股东的扣非净利润-4.51亿元,上年同期为1.16亿元;经营活动产生的现金流量净额为8,598.36万元,同比下降96.11%。
2022年,太平洋证券的基本每股收益为-0.067元,上年同期为0.018元;加权平均净资产收益率-4.85%,上年同期为1.26%。
截至2022年末,太平洋证券的资产总额153.24亿元太平洋证券 官网 网址是,同比下降23.45%;负债总额60.80亿元,同比下降40.79%。

太平洋证券称,鉴于截至2022年末公司可供分配的利润为负数,为保障公司业务持续发展,实现长期发展战略规划,更好地维护全体股东的长远利益,公司2022年度拟不进行现金分红,不送红股,也不进行资本公积转增股本。
分业务来看,太平洋证券的证券经纪业务实现营业收入41,467.19万元太平洋证券 官网 网址是,较上年下降18.67%;信用业务实现营业收入13,127.01万元,较上年下降5.28%;证券投资业务整体实现营业收入34,616.10万元,较上年下降37.01%;投资银行业务实现营业收入11,488.80万元,较上年下降37.28%;资产管理业务实现营业收入14,494.66万元,较上年增加34.77%。
2022年,公司完成康比特北交所IPO发行上市和帝奥微科创板联主IPO发行上市;并购重组、再融资等业务基本维持稳定,完成仟源医药的定向增发;项目储备的数量和质量进一步提升,完成百甲科技北交所上市和英派斯再融资两项业务申报。公司债券发行承销业务受债券政策和市场调整等因素影响,进展未达预期。截至2022年末,公司累计主承销发行债券20只,累计承销规模88.45亿元,同比下降10%。

2022年太平洋证券的投资收益为3.93亿元,上年同期为5.21亿元,同比下降24.57%。

2022年太平洋证券的信用减值损失为6.11亿元,上年同为2.73亿元,同比增长123.60%。

截至2022年12月31日,公司在职员工1707人。其中,母公司在职员工的数量为1687人,主要子公司在职员工的数量为20人。


2022年末,太平洋证券应付职工薪酬300,507,853.78元,上年期末为372,903,110.69元。
2022年,太平洋证券支付给职工以及为职工支付的现金为789,510,426.43元,上年同期为786,468,651.60元。
经计算,2022年太平洋证券员工年度薪酬福利总额为7.17亿元,上年同期为8.06亿元,同比减少10.99%。

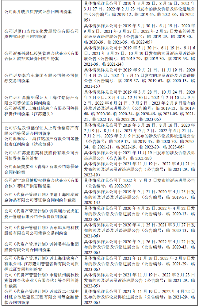
年报披露,2022年太平洋证券有重大诉讼、仲裁事项,其中诉讼、仲裁事项已在临时公告披露且无后续进展的共17项,临时公告未披露或有后续进展的诉讼、仲裁情况共有6项。

截至年报披露日,太平洋证券被采取行政监管措施1次。
云南证监局于2023年1月16日作出《关于对太平洋证券股份有限公司采取限制业务活动、责令处分有关人员行政监管措施的决定》(〔2023〕1号)。经查,太平洋存在以下违规行为:公司于2017年3月设立并管理的“太平洋证券宁静126号定向资产管理计划”在期限匹配、估值方法上均不符合《关于规范金融机构资产管理业务的指导意见》有关规定,按照要求不得新增规模,但公司仍违规新增该产品规模。以上事实有相关协议、资金流水等证据证明。
云南证监局决定对公司采取暂停资产管理产品备案3个月(为接续存量产品所投资的未到期资产而新发行的产品除外,但不得新增投资,不限制资产支持专项计划备案)的行政监管措施,同时责令公司自收到决定书之日起10个工作日内,根据公司的有关制度规定,作出处分相关责任人员的决定太平洋证券2022年财报不佳:营收、利润双降,现金流大减,按照公司内部规定对相关人员进行经济处分与问责,并在作出决定之日起3个工作日内向云南证监局书面报告。
太平洋证券表示,公司高度重视上述问题,严格按照监管要求落实相关决定,并向云南证监局报送了整改报告。
2023年一季度,太平洋证券的营业收入为4.66亿元,比上年同期增长88.82%;归属于上市公司股东的净利润1.49亿元,比上年同期增长1,503.35%;归属于上市公司股东的扣非净利润1.49亿元,比上年同期增长2,102.18%;经营活动产生的现金流量净额-2.82亿元,上年同期为-11.21亿元;基本每股收益0.022元,上年同期为0.001元;加权平均净资产收益率1.60%,上年同期为0.10%。









